近年来,慢性疾病已经成为威胁我国居民健康的主要疾病。据权威机构研究数据显示:高血压患者数于2022年已高达约2.45亿,较10年前增长约22%;血脂异常患者数于2023年超4亿,较10年前增长30%;截至2024年,糖尿病患者数达1.4亿,其中40-50岁是目前2型糖尿病新发病例最集中的群体。另据京东健康最新调研数据显示,我国40岁及以上人群慢病检出率约56%,其中人均患病达1.4种。可见,慢病患者基数巨大,呈现持续增长态势,以及显著的年轻化趋势。
同时,中国社会科学院相关报告显示,慢病患者平均治疗费用 8.7 万元,约为居民年可支配收入的 2.1 倍,慢病已成为家庭财务与国民健康的双重压力。而这些看似零散的不适与高发的慢病,其深层驱动因素往往指向一个被长期忽视的生理系统 —— 人体微循环,其功能异常早于血压、血糖等宏观指标的改变。
那么,什么是人体微循环?它如何影响健康?我们又该如何自查与改善?
近日,由森世海亚集团与京东健康联合出品、意略明参与撰写的《被忽视的微循环障碍:中国中老年人微循环现状白皮书》(以下简称《白皮书》)正式发布,深化“助力微循环,改善亚健康”的新战略。该《白皮书》聚焦中老年微循环健康,首次从“预防 - 筛查 - 干预 - 康复咨询”全生态链构建微循环健康管理体系,旨在加强公众科普,填补认知空白,为公众和从业者提供科学的综合干预策略和可落地的行动指南,标志着健康管理从“被动治病”向“主动防病”迈进的关键一步。

初识微循环:人体的“第二心脏”

微循环,被喻为人体的“第二心脏”,是物质交换的核心场所,作为循环系统中最末梢的部分,它承载着全身微小血管间的血液流动与物质交换。如同灌溉细胞的“田间水渠”,一旦淤塞,即便江河充盈,禾苗也无法得到滋养而枯萎。微循环贯穿全身每个器官,主导营养输送与废物代谢清除,是灵敏反映细胞健康状态、与多种慢病进程密切相关的关键生理系统,也被健康科普领域称为“百病之源”。

衰老及慢病,和微循环息息相关,且互相影响。随着年龄增长,器官功能衰退,人体微循环也随之退化,而这种退化又会加剧慢病的进展。白皮书数据显示,年长及慢病人群更容易出现微循环异常,60岁以上人群的微循环中重度异常占比超30%,而患有4种慢病的人群中,这一比例更超过60%。

作为隐匿于毛细血管网络和组织血液循环中的微观系统,微循环障碍犹如“看不见的”健康隐患。尤其对中老年、慢病患者、高压人群、有家族病史或不良生活习惯者而言,更应该重视自身微循环状态,尽早筛查与干预。
从“治已病”到“治未病”,微循环唤醒健康自觉

提升认知是疾病预防的第一道防线。数据显示,67%的中老年群体对“微循环”概念仅听说过或完全没听说过,认知存在显著缺口;经科普后,其中63%的人逐渐认同其重要性,并明确认可改善微循环带来的五大具体益处:改善肢体末端症状、缓解大脑及头部不适、增强机体活力、预防心脑血管疾病以及延缓衰老。这反映了公众对微循环概念的接受度良好,且认可其在改善不适症状和预防疾病方面的价值。但当前“高异常率、低知晓率”的现状,导致多数人错失微循环障碍早期干预窗口。

那么,如何判断自身是否存在微循环障碍?又该如何科学干预呢?
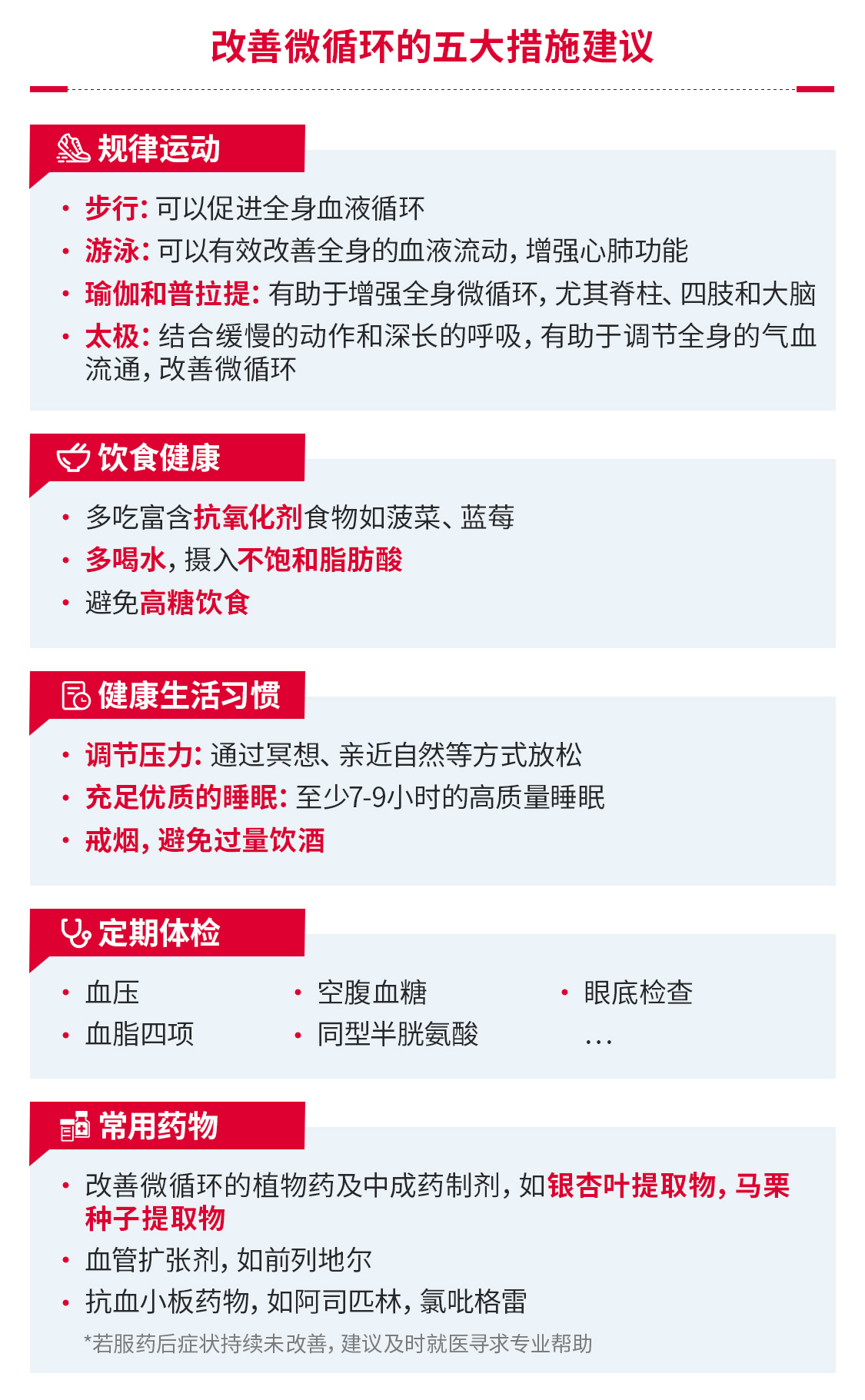
白皮书指出,早期筛查为后续的“早诊早治”争取了宝贵时间。公众可通过医疗机构进行专业检测,如眼底或视网膜检查、甲襞显微镜监测等。同时,公众还应密切关注日常身体信号,尤其警惕头痛眩晕、视力模糊、心律不齐、消化不良、失眠嗜睡等明显症状。对于出现微循环异常的年长及慢病人群,可通过科学的干预体系改善微循环障碍,具体措施如下:

打通“最后一公里”,守护健康无限循环

保持良好的微循环功能,是防治慢病、延缓衰老的重要环节,对于中老年及慢病人群尤为关键。然而,“高发生率、低知晓率”的现状,正是导致微循环障碍早期干预不足、疾病管理效果不佳的重要原因之一。
白皮书构建了微循环“预防-筛查-干预-康复咨询”的完整生态链路径,清晰解析日常防护要点,帮助公众读懂“微循环”里的健康玄机,并呼吁临床医生及行业从业者将微循环评估与干预纳入慢病管理与健康老龄化的常规实践。
随着人口老龄化程度持续加深,慢病管理也朝着精细化方向不断发展,我们期待微循环健康能逐步融入全民健康教育体系,通过持续加强认知科普与知识普及,让其惠及更广泛的基层医疗场景与日常健康管理之中。森世海亚也将持续深耕微循环领域,聚焦诊疗标准的完善与公众健康教育的普及,依托京东健康的大数据赋能与意略明的专业前瞻洞察,积极推动跨领域资源的协同融合,助力微循环相关科研成果的本土化落地与应用,与各界携手共绘微循环健康生态的美好未来图景。
展望未来,我们期待微循环健康管理能逐步构建起“国家 - 医学 - 公众”协同联动的全链条体系,依托多方携手发力、凝心聚力,呼吁全民通过早筛早防早行动,持续提升国民微循环健康水平,以期有效遏制慢病蔓延态势,进一步提升全民健康寿命与生活质量,真正拧紧健康管理的“安全阀”,守护每个人的健康无限循环。
数据说明
数据来源:京东平台数据,京东健康2025年10月调研,线下微循环检测,外部公开资料整理
1. 京东健康平台数据
数据时间:近一年:2024/10-2025/10,前一年2023/10-2024/10
2. 京东健康调研数据
样本数量:976份
配额设计:40岁以上人群,其中患慢病及微循环症状用户702份
3. 森世海亚线下微循环检测
样本数量:496份
涵盖城市:上海、太原、南京、哈尔滨、北京、杭州、沈阳、天津、银川
4.权威机构发布的研究数据
1) 国家心血管病中心。中国心血管健康与疾病报告2023[M]. 北京:中国协和医科大学出版社,2024.
2) 国家卫生健康委员会. 中国居民营养与慢性病状况报告(2024年)[M]. 北京: 人民卫生出版社, 2024.
3) 国家卫生计生委疾病预防控制局. 中国居民营养与慢性病状况报告(2015年)[M]. 北京: 人民卫生出版社, 2015.
4) 陈伟伟, 高润霖, 刘力生, 等. 《中国心血管病报告2013》概要[J]. 中国循环杂志, 2014, 29(7): 487-491. doi:10.3969/j.issn.1000-3614.2014.07.001.
5) 中国血脂管理指南修订联合专家委员会. 中国血脂管理指南(2023年)[J]. 中华心血管病杂志, 2023, 51(3): 221-255. doi:10.3760/cma.j.cn112310-20230316-00125.
6) 中华医学会糖尿病学分会。中国糖尿病防治指南(2024版)[J]. 中华糖尿病杂志,2025, 17(1): 1-20. doi:10.3760/cma.j.cn115794-20241231-00625.
7) 中国高血压联盟,国家心血管病中心,中华医学会心血管病学分会,等。中国高血压防治指南(2024年修订版)[J]. 中华高血压杂志,2024, 32(7): 603-680. doi:10.16439/j.issn.1673-7245.2024.07.001.

如需了解更多信息,欢迎邮件至marketing@illuminera.com